데이터베이스 모델링에서의 인덱스, 클러스터형과 비클러스터형의 비교

데이터베이스는 빠르고 효율적인 데이터 검색을 위해 핵심적인 도구인 인덱스를 활용합니다. 이번 글에서는 클러스터형과 비클러스터형 인덱스에 대한 이해를 바탕으로 데이터베이스 모델링에 필수적인 개념들을 자세히 살펴보겠습니다.
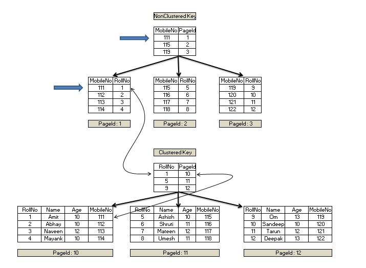
클러스터형 인덱스, 정렬의 미학

클러스터형 인덱스는 마치 정돈된 도서관의 책장과 같습니다. 데이터를 탐색 키 값으로 사용하며, 정렬된 데이터 row들을 가지고 있습니다. 이는 검색 시 뛰어난 성능을 자랑하지만, 그 만큼 데이터의 정렬이라는 전제조건을 따라야 합니다.
이로 인해 삽입, 수정, 삭제 시에는 약간의 성능 저하가 발생할 수 있습니다. 특히, 이미 데이터가 많이 보유된 테이블에 클러스터형 인덱스를 추가할 때는 전체 데이터 페이지를 다시 정렬해야 하므로 부하가 크다는 점을 명심해야 합니다.
비클러스터형 인덱스, 순서 없는 현실

비클러스터형 인덱스는 정렬되지 않은 데이터를 기반으로 탐색 키 값을 제공합니다. 이는 정돈되지 않은 현실의 데이터를 반영하며, 별도의 페이지에서 인덱스를 유지합니다.
검색은 상대적으로 느리지만, 삽입, 수정, 삭제는 빠르게 이루어집니다. 이는 마치 링크드리스트가 배열에 비해 어떤 장점이 있는지를 상기시키는 것과 비슷합니다.
결국, 상황에 맞게 사용하는 게
데이터베이스 모델링에서는 클러스터형과 비클러스터형 인덱스를 어떻게 활용할지가 중요한 고려사항입니다. 검색 성능이 필수적인 경우 클러스터형 인덱스가 효과적이지만, 데이터의 동적인 변경이 빈번한 경우 비클러스터형 인덱스를 고려해야 합니다. 이러한 선택은 데이터베이스의 목적과 사용 패턴을 고려하여 상황에 맞게 유연하게 적용되어야 합니다.
이처럼 인덱스는 데이터베이스 모델링에서 핵심적인 역할을 수행하며, 그 특성을 이해하고 적절히 활용하는 것이 데이터베이스 전문가로서의 기본 소양입니다. 클러스터형과 비클러스터형 인덱스의 특징을 잘 이해하고, 상황에 맞게 적용함으로써 데이터베이스의 성능을 최적화할 수 있을 것입니다.
▼ 읽어보면 좋은 글 ▼
Git, 실수로 삭제한 파일 복구하는 방법
Git, 실수로 삭제한 파일 복구하는 방법 Git은 협업과 버전 관리를 위한 강력한 도구입니다. 그러나 가끔 실수로 파일을 삭제하거나 잘못된 pull로 인해 문제가 발생할 수 있습니다. 이런 상황에서
lemonlog.tistory.com
쿠키와 세션, 웹 개발에서 중요한 개념
쿠키와 세션, 웹 개발에서 중요한 개념 웹 개발에서 쿠키와 세션은 중요한 개념 중 하나입니다. 이 글에서는 쿠키와 세션의 정의, 동작 방식, 사용 사례 및 장단점에 대해 알아보겠습니다. 1. 쿠
lemonlog.tistory.com
Node.js 환경 변수의 효과적인 관리를 위한 .env 사용법
Node.js 환경 변수의 효과적인 관리를 위한 .env 사용법 개발과 배포 사이의 설정 변경은 번거로운 일입니다. Node.js에서는 이를 보다 간편하게 처리할 수 있는데, 그 중심에는 환경 변수 관리가 있
lemonlog.tistory.com
'Programming & Platform' 카테고리의 다른 글
| iptables를 활용한 포트포워딩 설정하는 방법 (1) | 2023.12.12 |
|---|---|
| TDD(테스트 주도 개발) 방법론 본질과 개발 주기 (1) | 2023.12.08 |
| HTTP란 무엇일까? 요즘 초등학생은 다 알고 있는 가장 기본적인 용어 (1) | 2023.11.15 |
| AWS EC2 Ubuntu 서버 초기 비밀번호 설정하는 방법 (1) | 2023.11.15 |
| 리눅스 서버에서 파일 다운로드 하는 방법 - wget, 구글 드라이브 활용 (0) | 2023.11.14 |